各类传染病流调表(全).docx

上传人:夺命阿水 文档编号:391148 上传时间:2025-07-19 格式:DOCX 页数:97 大小:318.71KB
下载 相关 举报
各类传染病流调表(全).docx_第1页
第1页 / 共97页
各类传染病流调表(全).docx_第2页
第2页 / 共97页
各类传染病流调表(全).docx_第3页
第3页 / 共97页
各类传染病流调表(全).docx_第4页
第4页 / 共97页
各类传染病流调表(全).docx_第5页
第5页 / 共97页
点击查看更多>>
资源描述

1、举例饮食状况个案调查表1 .姓名性别年龄(岁)患病:是、否2 .在下列的食谱中,您吃过或未吃过哪种食品?(吃过者在下列的食品中打,未吃过者,打“X”)食品名称3 .在其次项所列的食晶中,您最喜爱吃的是哪种食品?请列出4 .在其次项所列的食品中,您吃的好多的是哪种食品?请列出5 .就笆时您是否发觉有异味或变质的食品?有、无。如发觉有异味或变质食品,清列出该食品的名称6 .对有异味的食品您是吃、未吃还是咀嚼时发觉有异味而吐抻?(上述三种状况,您属于哪一种,请在上面打“J”来表示)一般状况资料收集表1 .暴发点名称(地区或单位)2 .暴发点总人口数.男人,女人3 .人口构成(依据须要分年龄蛆)4 .

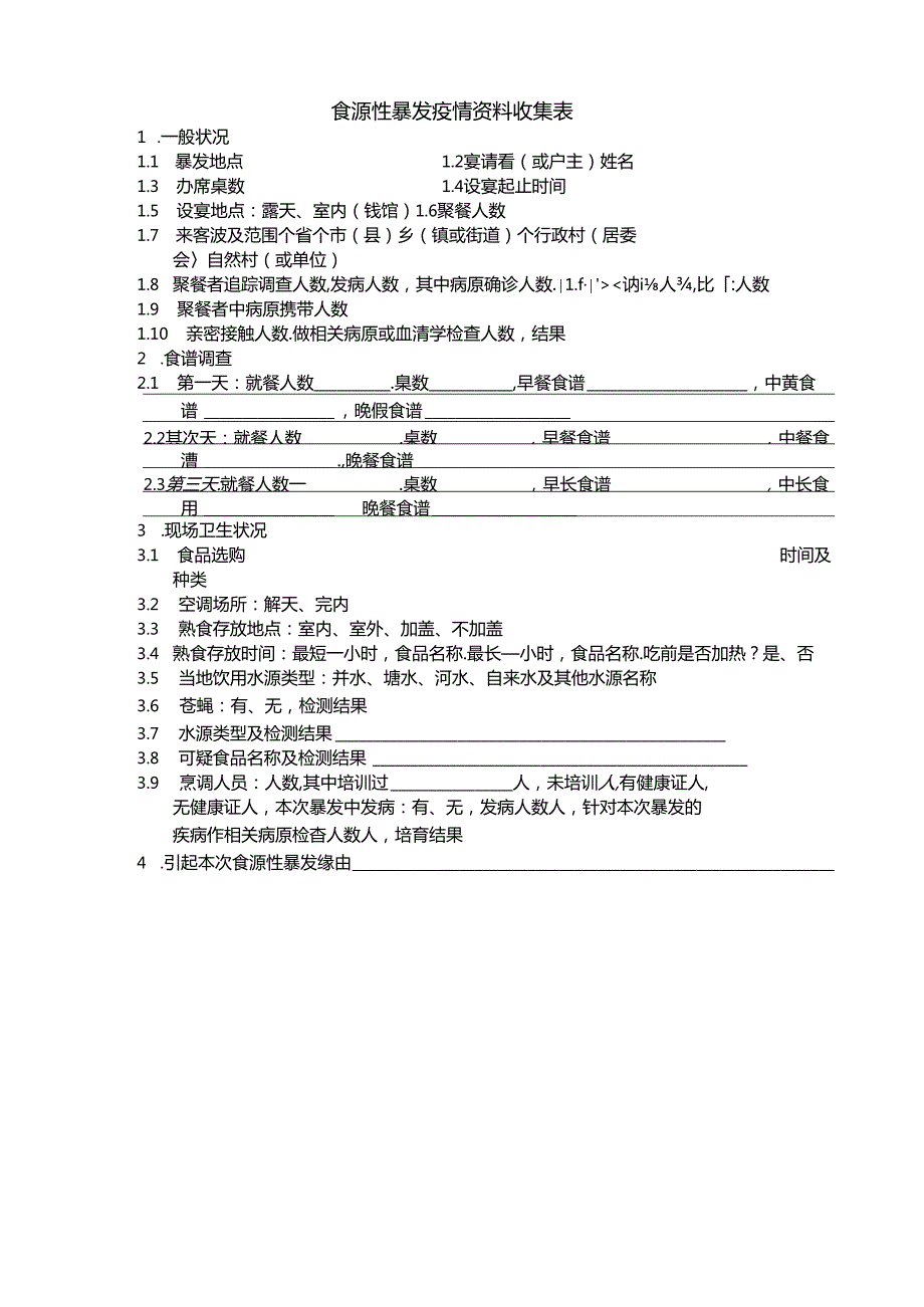
2、首例病人出现时间一年一月日,报告时间一年一月F1.起先调查处理时间一年一月日5 .裁止到本次调查时已发生病例数人,死亡人6 .发病上升时间一月一,发病人数人7 .本次暴发疫情分布状况7.1 男人,女人7.2 发病年龄(岁):成人人,儿童人7.3 病人的职业分布(依据本次暴发疫情状况而定)7.4 疫情在本地区(或单位)的分布状况(哪些单位多?哪些单位少或没有?7.5 四周接近地区(或单位)有无类似疫情8 .该地区(或单位)过去有无类似病例发生?有、无“时间及发病人数食源性暴发疫情资料收集表1 .一般状况1.1 暴发地点1.2宴请看(或户主)姓名1.3 办席桌数1.4设宴起止时间1.5 设宴地点:

3、露天、室内(钱馆)1.6聚餐人数1.7 来客波及范围个省个市(县)乡(镇或街道)个行政村(居委会自然村(或单位)1.8 聚餐者追踪调查人数,发病人数,其中病原确诊人数.1.f讷i人,比:人数1.9 聚餐者中病原携带人数1.10 亲密接触人数.做相关病原或血清学检查人数,结果2 .食谱调查2.1 第一天:就餐人数.臬数,早餐食谱,中黄食谱,晚假食谱2.2其次天:就餐人数.桌数,早餐食谱,中餐食漕.,晚餐食谱2.3第三天:就餐人数一.桌数,早长食谱,中长食用晚餐食谱3 .现场卫生状况3.1 食品选购时间及种类3.2 空调场所:解天、完内3.3 熟食存放地点:室内、室外、加盖、不加盖3.4 熟食存放

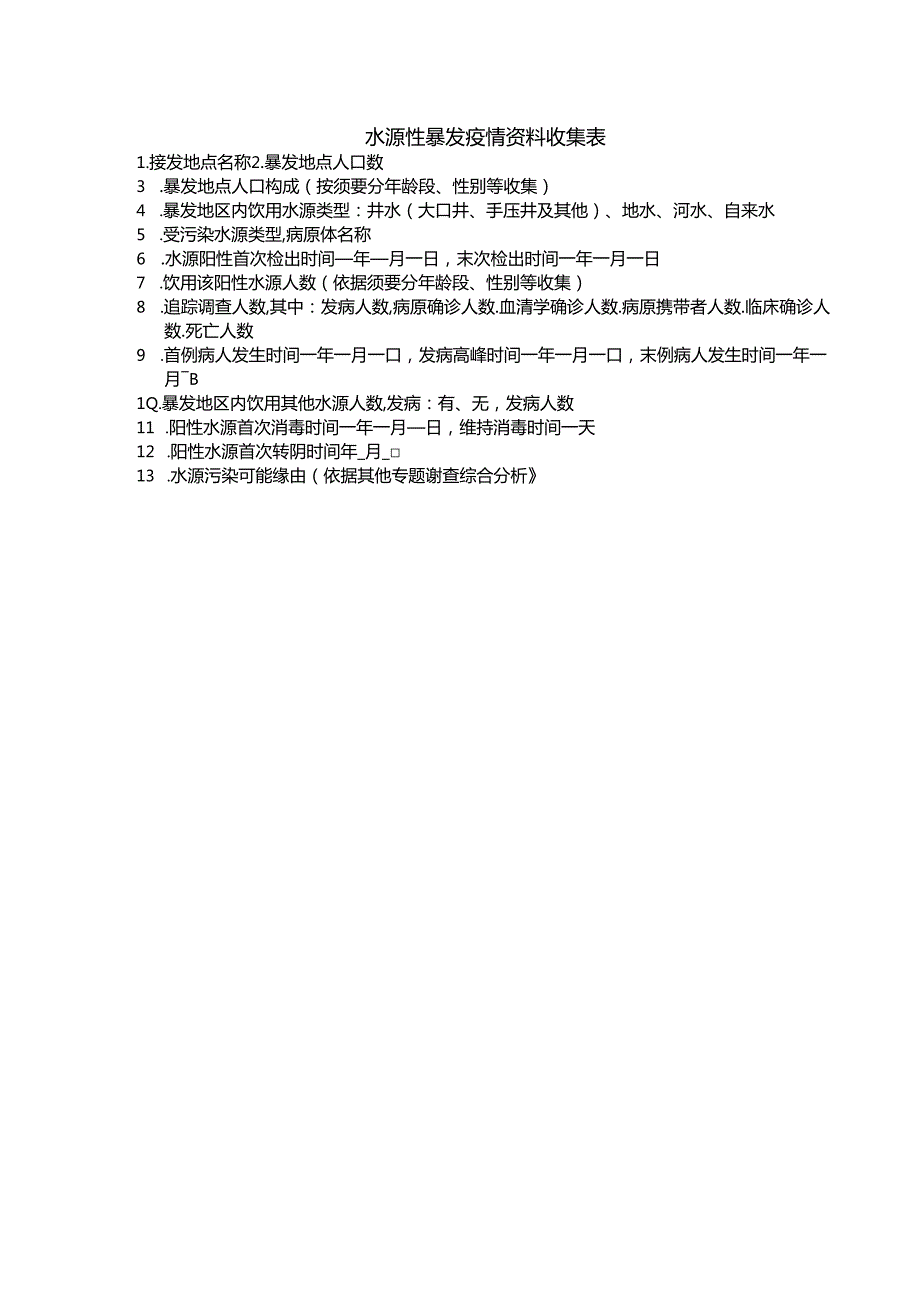
4、时间:最短一小时,食品名称.最长小时,食品名称.吃前是否加热?是、否3.5 当地饮用水源类型:并水、塘水、河水、自来水及其他水源名称3.6 苍蝇:有、无,检测结果3.7 水源类型及检测结果3.8 可疑食品名称及检测结果3.9 烹调人员:人数,其中培训过人,未培训人,有健康证人,无健康证人,本次暴发中发病:有、无,发病人数人,针对本次暴发的疾病作相关病原检杳人数人,培育结果4 .引起本次食源性暴发缘由水源性暴发疫情资料收集表1.接发地点名称2.暴发地点人口数3 .暴发地点人口构成(按须要分年龄段、性别等收集)4 .暴发地区内饮用水源类型:井水(大口井、手压井及其他)、地水、河水、自来水5 .受污

5、染水源类型,病原体名称6 .水源阳性首次检出时间年月一日,末次检出时间一年一月一日7 .饮用该阳性水源人数(依据须要分年龄段、性别等收集)8 .追踪调查人数,其中:发病人数,病原确诊人数.血清学确诊人数.病原携带者人数.临床确诊人数.死亡人数9 .首例病人发生时间一年一月一口,发病高峰时间一年一月一口,末例病人发生时间一年一月B1Q.暴发地区内饮用其他水源人数,发病:有、无,发病人数11 .阳性水源首次消毒时间一年一月日,维持消毒时间一天12 .阳性水源首次转阴时间年_月_13 .水源污染可能缘由(依据其他专题谢查综合分析鼠疫个案调查表病例编码口口口口口口口国标码口口口口口口1. 一般状况1.

6、I病人姓名1.2 性别(1)男(2)女1.3 年龄(岁)1.4家庭住址地区(市)县(区)乡(农场、镇、街道)1.5 职业(1)农夫(2民工(3)渔民(3)工人(4)学生(5)干部职员1)有(2)无口2.2 (1)咳嗽(2)胸痛(3)泡沫痰口口口2. 3呼吸困难(1)有(2)无口2 .4皮肤拈膜发纲(1)有(2)无口3 .5恶寒、高热(1)是(2)否口2. 6最高体温(D口口1.1 7猛烈头痛(1)有(2)无口2.8 (D狂躁(2)诂妄(3)神志不消口口口2.9 (1)皮下及黏膜出血(2)血尿(3)血便(4)血性呕吐物口口口口2. 10血压mmHg2. 11胸透一3. 12试验室检查E1.期4.

7、 流行病学调查3 .1患者发病前10小时去过外地(1)是(2)否口4 .2该地是否有鼠疫流行(1)有(2)无口该地具体地址3.3是否接触过疑似病人(I)是(2)否口3. 4预防接种史:注射时间年月一菌苗种类3.5 过去健康状况(D优(2)良(3)差口3.6 病家及院内人口数口口3.7 7家庭中或院内有无其他人患限疫(1)有(2)无口3. 8疫村状况3.8. 1户数人口数男女3. 8.2地理交通状况(附地图)3.8. 3病死鼠发觉俏况:种类,只数发觉口期一年一月一发觉地点3. 8.4病死鼠取疫检出状况:种类,只数检出日期一年一月日3.8. 5蚤类检出状况:种类.组成,只数检出日期一年一月一日1.

8、1 .6室内鼠密度,蚤指数3.8 .7室外鼠密度,蚤指数1.8. 8四周有无历史疫区(包括人类融疫疫区、地方性动物鼠疫疫区)3 .9疫源地处理4 .10亲密接触者登记接触方式5 .转归痊愈死亡6 .并发症7 .小结调查者单位调查者审查者调查时间年月日霍乱流行病学个案调查表国标码口口口口口口病例编四口口口口1. 一般状况1.1.姓名,后为14岁以下儿童,家长姓名1.2 性别(1)男(2)女口1.3 年龄(岁、月)口口1.4职业(I)幼托儿童(2)散居儿宽(3)学生(4)老师(5)保育协及保姆(6)黄饮食品业(7)商业服务(8)医务人员(9)工人(10)民工(11)农夫(12)牧民(13)渔(船)

9、民(14)干部职员(15)离退人员(16)家务及待业(17)其他(注明)(18)不详口口1.5文化程度(1)学龄前儿童(2)文盲(3)小学(4)初中(5)中学(6)高校及以上(7)不详口1.6现住址1 .7户口地1.8工作(学习)单位1.9联系人,联系电话(或手机)2 .发病状况2.1发病日期年月日时口口口口口口口口2.2发病地点_2.3首诊时间一2.4首诊单位一2.5诊断医院_年_月一_日_时口口口口口口口口2.6报告时间_年一一月日_时口口口口口口口口2.7住院时间年月日时口口口口口口口口2.8出院时间一年_JJ一_时口口口口口口口口2.9出院依据(1)临床症状消逝K他口1.6单位:1.7

10、柒体居住地址:1.8家庭住址:1.9联系电话:1.IO联系人:2.发病倩况2J发病日期:口口口口口口口口2.2就诊日期:口口口口口口口口2.3住院日期:口口口口口口口口2.4就诊单位:2.5临床表现11yAz1111S二/J二/二二/二Z/J.VJ7?XJX29222222222有有有有有有有有有有口口口口口口口口口口2.5.I纳差1)2.5.2厌油(1)2.5.3恶心(1)2.5.4呕吐(1)2.5.5腹痛(1)2.5.6头痂(1)2.5.7巩膜黄染2.5.8尿黄(1)2.5.9皮肤黄染(1)2.5.1口发热(1)2.5.11体温,C2.5.12其他症状2.6诊断依据(1)有:2)无口2.6

11、1症状体征(1)有2)无112.6.2肝功能(1)正常(2)异样3)未做口2.7病毒感染标记(1)抗-HAVIgM阳性(2)抗-HAVIgM阳性口2.8甲肝皎苗注射史(1)有2)无(3)不详匚12.8.1注射年月:(mm/dd/yy)2.8.2注射单位:3.流行病学调查(发病前15-75天)3.1 进食冷饮史3 .1.1冷饮种类及品名:4 .1.2进食频次数量:3.2 零食食好3.3 .1种类及晶名:3.2.2购买地点或店名:3.2.3进食频次数觅:3. 3在外就餐史3.3 .1集体就餐方式:3.4 .2集体就要日期:3.5 .3集体就铃人数:3.6 .4发病人数:3.7 .5搏点地址或饭店

12、名称:3.8 .6就餐频次:3.3.7摧点进食品种:3.3.8运用餐具:3.3.9餐具消辘状况:3.4生吃瓜菜史3.4.1瓜菜品名:口口口口口口口口口口口口口口3.4.2洗涤方式(1)水冲(2)用手或手帕擦抹(3其他口3.4.3消毒3.5饮用水倩况3.5.1 主要水源:(1)有(2)无3.5.2消毒(1)有(2)无口3.5.3喝生水3.5.4频次:3.5.5每次饮M:3.6外出史(1)有(2)无口3.6 .1地点:3.6.2日期:3.7 传染源接触史3.7.I与病人关系:3.7.2接触日期(起止):3.7. 3接触程度:3.7.4接触方式(1)饮食(2)同住(3)同玩CD护理(5)其他方式口4

13、小结调查者单位:调查者:审查者:调查时间:年一月日经体液一皮肤(黏膜)传播病毒性肝炎病人个案调查表国标码口口口口口口病例编码口口口口1 .患者情况1.1.患者姓名:1.2户主姓名:1.3家庭住址:1.4患者性别(1)舞(2)女口1.5患者年龄(岁):口口1.6与户主关系(1)户主(2)夫妻(3)父子(4)父女(5)母子(6)母女(7)兄弟俎妹(8)其他口1.7患者职业(1)干部(2)工人(3)农夫(4)学生(5)老师(6)个体户(7)医护(8)献血(9)共他口1.8患者文化程度(1)文盲(2)小学(3)中学或中专(4)大专(5)高校及以上口1.9婚姻状况(1)己婚(2未婚(3)丧偶口结婚时间

14、年_月1.1.o乙肝疫苗接种史(1)有(2)无(3)不清晰口1.11乙肝疫苗接种时间第一针年_月其次针年一月第三针_年一月1.12初次发病时间一年一月一日1.13首次就诊时间年_月_日1.14本次就诊单位(1)省级(2)地(市)级(3)县(区)级(4)乡(镇)级(5)村级1.15诊断依据1.15.I症状体征(1)有(2)无口1.15.2肝功能(1)正常(2异样(3)未做口1.15.3病毒感染标记(I)HBSAg阳性(2)HBeAg阳性(3)抗-HBC阳性(4)HCV-RNA阳性(5)抗-HCYIg耶11性(6)HDAg阳性(7)HDV-RW阳性(8)抗-HDYIgM阳性(9)未检测1.16本次

15、发病前是否是乙肝病毒携带者(I)是(2)不是(3)不清晰口1.17本次发病前是否是丙肝病毒携带者(1)是(2)不是(3)不清晰口1.18本次发病前是否是丁肝病磔携带者(1)是(2)不是(3)不清晰口以卜.项目仅调存既往无乙肝、丙肝、肝病史的初次发病的病人2 .有关因索调杳2.1 接受医疗服务状况(发病前1个月至半年内)2.1.1 住院(1)有(2)无口2.1. 1.1住院时间年月日2.1.I.2出院时间年月日2.1.1.3医疗单位(1)省级(2)地(市)级(3)县(区)级(4)乡(镇)级口2.1.1.4住院科室(1)内科(2)外科(3)妇产科(4)小儿科(5传染科(6)其他口2.1.2手术(1

16、有(2)无口2.1.2.何种手术:2.1.2.2手术时间:年_月2.1.2.3手术单位(1)省级(2)地(市)级(3)县(区)级(4)乡(镇)级口2.1.3受血史(1)有(2)无口2.1.3.1受血次数一次2.1.3.2累计受血址:m1.2.1.3. 3受血起Ih时间:年_月_日至年_月_I1.2.1.3.4医疗单位(1)省级(2)地(市)级县(区)级(4)乡(镇)级口2.1.1献血史(1)有2)无2.1.4.1献血次数:一_次2.1.4.2献血单位2.1.4.3献血类型(1)献全血(2)献血浆2.1.5解脉输液(1)有(2)无医疗单位(1)省级(2)地(T1.f)(5)村(个体)2.1.6

17、针灸治疗(1)有(2)无2.1.6.1医疗单位(1)省级(2)地(市)(5)村(个体)2.1.7肌肉、静脉注射(1)有2.1.7.1一次性注射器(1)是2.1.7.2一人一针一管(1)是2.1.7.3医疗单位(1)省级(2)地(TIj)(5)村(个体)2.1.8预防接种(1)有2.1.8.1一次性注射器(1)是2.1.8.2一人一针一管(1)是2.1,8.3接种单位(1)省级地(中)(5);村(个体)2.1.9拔牙(1)有2.1.9.1拔牙次数次2.1.9.2拔牙时间一年一月-口2.1.9.3拔牙单位(1)省级(2)地(T1.J)(5)村(个体)2.2家庭接触状况2.2.1家庭内乙肝病人或HB

18、M携带者(1)与忠者关系(1)父子(2)母子(3)2.2.2共用牙刷(1)有(2)无2.2.3共用刷牙杯(1)有(2)无2.2.4共用剃刀(1)有(2)无2.2.5家庭成员中痔疮忠者(1)有(2)2.2.6月经血污染物品(1)有(2)23其他2.3.1理发时刮面(1)有2)无2.3.2文眉(1)有2)无2.3.3文身(1)有(2)无调查者单位:审查者:(3)两者均献级(3)县(IX)级(4)乡(饭)级级(3)县(区)级(4)乡(M)级级镇C乡.WrSJ级33)(E县无否否3)Zk)2221J级无否否)222(3)不清晰(3)不清晰级(3)县(区)级(4)乡(ifi)级(2)无级(3)县(区)级

19、4)乡(慎)级有(2)无(3)不清晰夫妻(4)兄弟姐妹(5其他调杳者:调查时间:毋月I1.HHHHHHHHUHHH口口HMhhhhmhHhm-H细首性痢疾流行病学个案调查表国标码口口口口口口病例编码口口口口1.一般状况1.I姓名;若为14岁以下儿童,其家长姓名是1.2性别(1)男(2)女口(住宅)(手机)口口口口口口口口口口口口口口口口口口口口口口口口口口口口口口口口口口口口口口口口2.6报告时间_一时2.7住院时间时2.8出院时间_时3.临床资料3.1临床症状3.1.2炎便性状(1)水样2)黏液血便(3)脓血便4)其他3.1.3里急后重(I)有(2)无3.1.4恶心(1)有(2)无3.1.

20、5呕吐(1)有(2)无3.1.6发热(1)有(2)无最1.体温C3.1腹当(1)有(2)无每天最多腹沟次数3.2诊断依据3.2.1诊断依据(1)临床(2)病原学(3)临床+病原学3.2.2检验结果(请将检验结果填写于卜.表)口口口口口口口口口口II1.3 年龄(岁、月)1.4 职业(1)幼托儿童(2散居兀童(3)学生(4)老师(5)保育员及保州6)黄钦食品业商业服务(81医务人员(9)工人(10)民工(11)农夫(12)牧民(13)淄(船)民(14干部职(15)离退休人员(16)家务及待业(17)其他(注明)(18)不详口口1.5 文化程度(1)学龄前儿童(2)文盲(3)小学(4)初中(5)中

21、学(6)高校及以上不详口1.6 现住址户口地1.7工作(学习单位1.8联系人联系电话(办公室)2.发病状况2.1 发病日期年月日时2.2 发病地点2. 3首诊时间年月日时2.4 苜诊单位2.5 诊断医院镜检培养红细胞白细胞志贺福氏鲍氏宋内3.2.3病人转归(1)痊愈(2)带菌(3)死亡口4.流行病学调查(病前1周内)4.1 接触过同样病人(1)有(2)无口4.2 .1接触时间年月日时口口口口口口口口4.1.2接触地点4.1.3接触方式4.1.3.1同吃(I)有(2)无口4.1.3.2 WJ住(1)有调查者单位调荏者一审查者调查日期伤寒、副伤寒流行病学个案调查表国标码口门口口口口一般状况(2)无

22、口4.1.3.3 护理(I)有(2)无口4.1.3.4 其他(I)有(2)无口4.2饮食状况4.2. 1饮生水(1)有(2)无口4.3. 2水源类型(I)井水(2)河水(3)塘水(4)自来水(5)其他口4.4. 3吃生冷食品(1)有(2)无口4.5. 4生冷食品名称.购买地点4.6. 5熟食冷吃(1)有(2)无口4.7. 6熟食名称,购买地点4.8. 7其他可疑食品名称,购买地点4.9. 8在外就餐史(1)有(2)无口4.10. 就餐地点(I)排档(2)个体餐馆(3)宾馆餐厅(4)其他口就餐地点名称4.11. IO同鞋人数口口口4.12. 11同餐日期年月日时口口口口口口口口4.13. 2.1

23、2同餐者发病(1)有(2)无口网餐发病人数4.14. 13饭前洗手(1)洗(2)不洗口4.15. 14便后洗手(1)洗(2)不洗口5 .限制措施5.1 病人隔离(1)是(2)否口5.2 隔离地点(1)住院(2)家庭(3)其他口5.3 家庭隔离期间的消毒与治疗5.3.1 病人的饮食用具(1)分开(2)未分开口5.3.2 饮食用具消毒方法(1)煮沸(2)清洗(3)运用的消毒液名称口5.3.3 3排泄物(1)未处理(2处理处理方法口5.3.4 治疗情况(1)连续服药(2)间歇服药(3)未服口5.4 患病期间短哲调离工作岗位(1)是(2)否口5.5 亲密接触者登记妊务性别年龄与患者联系方式接触方式发病

24、日期病例编码口口口门6 .小结1.I姓名,若为14岁以下儿童,家长姓名1.2性别(1)男(2)女口1. 3布龄(岁、月)口口1.4职业(I)幼托儿童(2)散居儿童(3)学生(4)老师(5保育处及保姆(6)餐饮食品业(7)商业服务(8)医务人员(9)工人(1口)民工(U)农夫(12)牧民(13)渔(船)民(14)干部职员(15)离退人员(16)家务及待业(17)其他(注明(18)不详口口1.5文化程度(1)学龄前儿童(2)文盲(3)小学(4)初中(5)中学(6)大学及以上(7)不详口1.6现住址1. 7户口地1.8工作(学习)单位1.9联系人联系电话(办公室)(住宅)(手机)2. 发病状况2.1

25、发病日期2.2发病地点_年月日-时口口口口口口口口2.3首诊时间_2.4首诊单位2.5诊断医院一年_月_日_一时口口口口口口口口2.6报告时间年月日时口口口口口口口口2.7住院时间一一年一月一_一时口口口口口口口口2.8出院时间一3.临床资料3.1临床表现_年_月一口_一时口口口口口口口口3.1.1发热持续天口口3.1.2的高体温_C口口.口3.1.3热型(I)稽留热(2)弛张热3.1.4有无如卜症状与体征(3)不规则3.1.5发热(1)有(2)无口3.1.6畏寒(I)有(2)无口3.1.7头痛(1)有(2)无3.1.8头晕(1)有(2)无口3.1.9腹痛(I)有(2)无口3.1.10腹胀(1

26、有(2)无3.1.11便秘(1)有(2)无口3.1.12腹沟(1)有(2)无3.1.13便血(1)有(2)无口3.1.14恶心(1)有(2)无口3.1.15呕吐(1)有(2)无口3.1.16表情淡漠(1)有(2)无3.1.17澹妄(1)有(2)无113.1.18昏迷(1)有(2)无口3.1.19相对缓脉(1)有(2)无口3.1.20玫瑰疹(1)有2)无3. 1.21脾大有(2)无4. 1.22肝大(1)有(2)无5. 2有无卜.列并发症5.2. 1肠出血(1)有(2)无3.2.2肠穿孔(1)有(2)无3.2.3其他(注明)3.3病人转归(1)痊愈(2)带菌(3)死亡3.4诊断依据3.4.1确

27、诊依据(1)临床(2)病原学(3)血清学3.4.2检验结果3.4.2.1培养(细菌型别)日期血粪尿其他3.4.2.2肥达反应日期OI1.3.4.2.3白细胞计数、分类日期总数中性粒细胞淋巴细胞咯酸性粒细胞其他4.流行病学调查4. 1传染源和传播途径的追溯(病前1个月)4.1. 1外出史(1)有(2)无4.1.2去过何地:4.1.3在该地有无下列活动1.11口口4.1.3.1住宿(1)有(2)无4.1.3.2用餐(1)有(2)无4.1.3.3带回食品(1)有(2)无4.1.3.4食品名称4.1.3.5该地同样疾病(1)有(2)无4.1.4外人来家(1)有(2)无1.4.3.1.:住宿1)有(2)

28、1.4,3.2在家用餐(1)有(2)1.1.3.3带来食品(1)有(2)1.4.1来自何地1.4.2该地同样疾病1)有(2)无1.4.3来后有无卜列活动1.4.3.4食品名称1.5接触过同样病人(1)有(2)无15.1接触时间年_月_日时1.5.2接触地点1.5.3接触方式口口口口口口口口口口口口1.5.3.1同吃(1)有(2)1.5.3.2同住(1)有(2)1.5.3.3护理(1)有2)1.5.3.4其他(1)有(2)2饮食状况(病前1个月)2.1饮生水(1)有(2)无2.2水源类型(D井水(2)河水(3)塘水2. 3吃生冷食品(1)有(2)无2.4生冷食品名称.购买地点2. 5熟食冷吃(1

29、有(2)无2.6勉食品名称.购买地点2. 7其他可疑食品名称,购买地点一2.8 在外就长史(1)有(2)无2.9 就餐地点揉档(2)个体餐馆(3)2.10就餐地点名称口(4)自来水(5)其他口宾馆餐厅(4其他112.11同鞍人数口口口2.12同卷H期年月日时口口口口口口口口3预防接种(1)有(2)无口3.1最近一次接种时间年月日_时口口口口口口口口3.2接种次口疫点疫M处理1防疫站接到报告时间年一月一日时口口口口口口口口2防疫站到达现场时间年月日时口口口口口口口口3疫点个口口4范围户个口口口口5解除时间年月日时口口口口口口口口6终末消毒时间年一月一日时口口口口口口口口小结调查者单位调查者审直

30、者谢直日期HIV/AIDS个案查表国标码口口口口口口病例编码口口口口1 .一般状况:1.1个案编号口口口口1.2首次确认抗体阳性时间:年月日(或H1.V抗体阳性报告编号:)1.3姓名:(若同时有几个名宇,均填上)1.4性别:(1男(2)女口1.5年龄(周岁;1.6居住地址:(或诞生日期:年月)市县(市、区乡(植行政村自然村_户1.7身份证号码:1.8民族(1)1.9职业(1)(6)1.10文化程度口口口口口口口口口口口口口口口口口口(2)回族(3)其他(请注明):口(2)工人(3)个体商(4)驾驶员(5)消遣餐饮服务员(7)干部(8)其他(请注明):(9)不详口(1)文官(2)小学(3)初中(

31、4)中学或中专(5)大专或高校及以上(6)不详口1.11 受教化年限:年口口1.12 婚姻状况1)未婚(2)已婚或同居(3)离异或分居4)丧偶(5)不详口2 .供血史2有无献血(浆史(1)有(2)无选“(2)无”者,跳至3.1口2.11 献血类型(1全血(2)心浆(3)全血+血浆口2.12 首次献血(浆)时间:年月2.13 首次献血(浆)地点(1)本县(2)本市(3)本省(4)外省2.14 最近一次献血(浆)时间:年_月2.15 最近一次献血(浆)地点(1)本县(2)本市(3)本省(4)外省口3 .受血和血液制品史3.11 有无受血史(1)有(2)无选(2)无者,跳至41口3.12 首次受血时

32、间:年月3.13 首次受血地点:3.14 最近一次受血时间:年月3.15 最近一次受血地点3一6有无运用过血液制品1)有(2)无口3.7最近一次运用Ih1.液制品时间:_一年一月4.性行为4.1有无性病史有(2)无4.2有无嫖娼或卖淫史有(2)无口4.3除配偶外,有无其他性伴(1)有(2)无选“(2)无”者,跳至5.1口4.4性伴为1)I可性(2)异性(3)双性(同性和异性)口1.5性伴数(除配例以外的数目):.人口口4.6性伴来自何地(1)本省(2)外省(3)不详口儿7是否运用避孕套(1)从不用I(2)间或用(3)每次都用(4)拒绝回答口5.吸毒行为5.1是否吸过毒(1)是(2否(3拒绝回答

33、选“无”者,跳至6.1口5.2 起先吸毒时间:年_月5.3 目前吸毒方式(1口吸(2)静脓注射(3口吸和静脉注射口5.4 起先静脉注射吸港时间:尔月5.5 是否与他人共用注射器好脉吸毒(1)常常(2)间或(3)从不口6.就医及其他行为6.1 有无手术史(1)有(2)无选“(2无”者,跳至6.4口6.2 最近一次手术时间:年月6.3 实施手术的医院是(1)乡级(2)县级(3)市级(4)省级口6.4 是否拔过或修补过牙齿(1是(2)否选“(2否”者,跳至6.7口6.5最近一次拔牙或修补牙齿的时间:年_月6. 6最近一次拔牙或修补牙齿的地点(1)私人诊所(2)乡镇卫生院(3)县级或以上医院口6.7

34、有无文身(1)有(2)无口6.8 有无穿耳涧(1)有(2)无口6 .9其他(注明):7 .临床症状7.1 目前的临床表现及首次出现相关临床症状的时间7.2 有无下列症状或疾病7.2.1 1进行性体重下降10%(1)有(2)无口7.2.2 持续或间浓性腹沟至少一个月(1)有(2)无口7.2.3 3发烧(间歇或持续)至少一个月(1)有(2)无口7.2.4 口腔炎症或溃疡(1)有(2)无口7.2.5 持续性全身淋巴结肿大(D有(2)无口7.2.6 持续咳嗽一个月以上(1)有(2)无口7.2.7 7单纯疳疹或带状病疹慢性反复发作(1)有(2)无口7.2.8 2.8全身瘙痒性皮疹(I)有(2)无口7.2.9 妇女浸润性宫颈癌(D有(2)无口7.2.10 反应迟钝或痴呆(1)有(2)无口7.2.11

展开阅读全文
相关资源
猜你喜欢
相关搜索

当前位置:首页 > 高等教育 > 微积分

宁ICP备18001539号-1