XXXX大学教学楼展厅展位申请表.docx

上传人:田海滨 文档编号:421783 上传时间:2025-07-20 格式:DOCX 页数:3 大小:17.25KB
下载 相关 举报
XXXX大学教学楼展厅展位申请表.docx_第1页
第1页 / 共3页
XXXX大学教学楼展厅展位申请表.docx_第2页
第2页 / 共3页
XXXX大学教学楼展厅展位申请表.docx_第3页
第3页 / 共3页
亲,该文档总共3页,全部预览完了,如果喜欢就下载吧!
资源描述

1、XXXX大学教学楼展厅展位申请表(楼)学年第学期第周周编号:借用单位借用人联系电话I借用原因借用展位借用时间使用时间年月日至年月日指导老师联系电话归还情况学院意见:签字(猿章)年月日教学管理科审核意见1负责人签字(IW)年月日备注:I、屣位借用申请应在学期开始统一汇总报至教务处教学管理科,临时借用需提前7天中谙,特殊情况需提前一个工作日提出申请。2,此表由借用人填写,经学院和教务处盖章通过后,持本表到教学楼129室办理借用手续及使用注意事项。3、爱护展厅展览设施,禁止挪动展板的位置,严禁在展板上肆意涂画、钉打了、打孔及粘贴海绵双面胶等,撤展时一定耍保持板面的干净、整洁。4、展位草图如卜.,各有

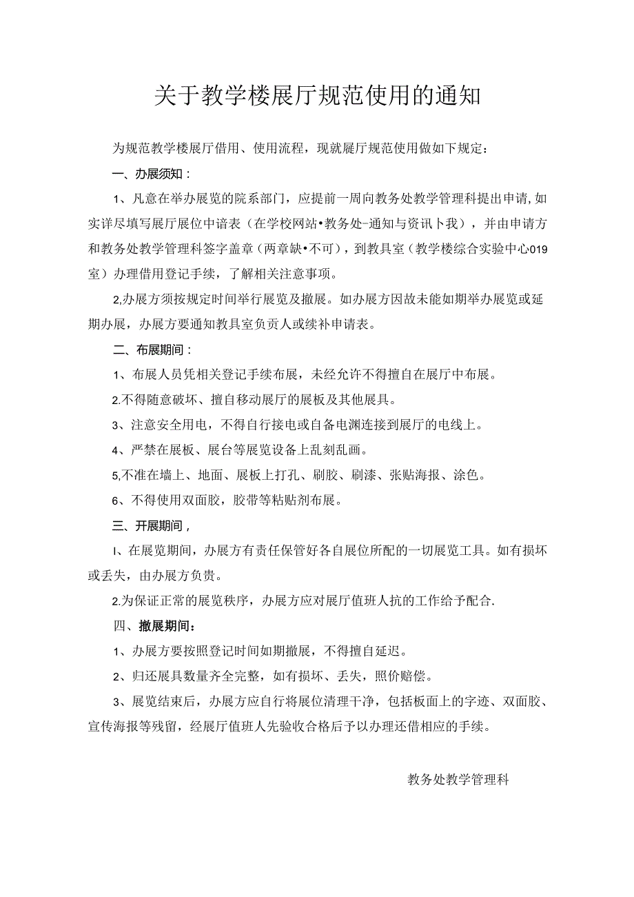
2、关单位可根据实际情况选择展位,如遇冲突,须服从教务处安排。c(fiW)BK(MJA)A区(tM)联系人:李老师联系电话:89626580关于教学楼展厅规范使用的通知为规范教学楼展厅借用、使用流程,现就屣厅规范使用做如下规定:一、办展须知:1、凡意在举办展览的院系部门,应提前一周向教务处教学管理科提出申请,如实详尽填写展厅展位中谙表(在学校网站教务处-通知与资讯卜我),并由申请方和教务处教学管理科签字盖章(两章缺不可),到教具室(教学楼综合实验中心019室)办理借用登记手续,了解相关注意事项。2,办展方须按规定时间举行展览及撤展。如办展方因故未能如期举办展览或延期办展,办展方要通知教具室负贡人或

3、续补申请表。二、布展期间:1、布展人员凭相关登记手续布展,未经允许不得擅自在展厅中布展。2.不得随意破坏、擅自移动展厅的展板及其他展具。3、注意安全用电,不得自行接电或自备电渊连接到展厅的电线上。4、严禁在展板、展台等展览设备上乱刻乱画。5,不准在墙上、地面、展板上打孔、刷胶、刷漆、张贴海报、涂色。6、不得使用双面胶,胶带等粘贴剂布展。三、开展期间,I、在展览期间,办展方有责任保管好各自展位所配的一切展览工具。如有损坏或丢失,由办展方负贵。2.为保证正常的展览秩序,办展方应对展厅值班人抗的工作给予配合.四、撤展期间:1、办展方要按照登记时间如期撤展,不得擅自延迟。2、归还展具数量齐全完整,如有损坏、丢失,照价赔偿。3、展览结束后,办展方应自行将展位清理干净,包括板面上的字迹、双面胶、宣传海报等残留,经展厅值班人先验收合格后予以办理还借相应的手续。教务处教学管理科2(X)9年2月23日

展开阅读全文
相关资源
猜你喜欢
相关搜索

当前位置:首页 > 办公文档 > 通知/申请

宁ICP备18001539号-1