《食品雕刻》课程课程标准.docx

上传人:飞猪 文档编号:467392 上传时间:2025-07-28 格式:DOCX 页数:11 大小:32.51KB
下载 相关 举报
《食品雕刻》课程课程标准.docx_第1页
第1页 / 共11页
《食品雕刻》课程课程标准.docx_第2页
第2页 / 共11页
《食品雕刻》课程课程标准.docx_第3页
第3页 / 共11页
《食品雕刻》课程课程标准.docx_第4页
第4页 / 共11页
《食品雕刻》课程课程标准.docx_第5页
第5页 / 共11页
点击查看更多>>
资源描述

1、食品雕刻课程课程标准课程名称:食品雕刻适用专业:中等职业学校西餐烹饪专业一、课程的性质本课程是中等职业学校西餐烹饪专业的一门专业课程,其功能在于让学生从整体上对食品雕刻的产品制作有一定的认识,并掌握食品雕刻的基本知识和技巧,使学生具备从事食品雕刻专门化方向的基本职业能力。二、设计思路本课程是以中等职业学校西餐烹饪专业的学生就业为导向,在行业专家的指导下,对西餐烹饪专业所涵盖的岗位进行任务与职业能力分析,以实际工作任务为引领,以服务餐饮行业为宗旨,以西餐烹饪专业从业人员所具有的岗位职业能力为依据,以讲授实践一体化为基本模式,以行动导向为主要教学方法,倡导在“做中学”基础上培养创新能力,以适应本行

2、业动态发展的需要。根据学生的认知特点,采用递进与并列相结合的结构来展现教学内容,课程分四个阶段学习,每阶段针对不同基础的学生。在组织课程项目时,主要将酒店常用的食品雕刻项目内容与食品雕刻学习规律相互融合并转化为课程项目,并将每一项目所具备的相同的知识点从每一个项目中摘出,重新组合成一个新的项目。在组织每一个项目的内容时,其内容的标准严格按照企业对员工的职业能力要求进行组织,即内容中所使用的设备设施、原材料、制作工艺、产品要求、质量评价等均与企业相似。本课程建议每阶段学时为40课时,共160课时。三、课程目标通过工作过程系统化教学模式,任务引领型的项目活动,按学生所达到阶段能力独自雕刻几种常用的

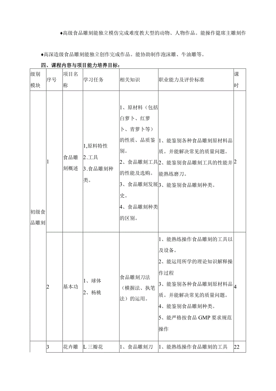
3、不同难度的食品雕刻作品。职业能力培养目标:能解释食品雕刻的基本理论。能熟练运用各种食品雕刻技巧。能与人沟通,建立良好的团体合作能力。初级食品雕刻能雕刻出简单花卉、小饰物作品,能操作简单盘饰。中级食品雕刻能独立模仿完成小型整雕和瓜雕作品,能操作教复杂盘饰。高级食品雕刻能独立模仿完成难度教大型的动物、人物作品。能操作筵席主雕刻作高深造级食品雕刻能独立创作完成作品。能协助制作泡沫雕、牛油雕等。四、课程内容与项目能力培养目标:级别模块序号项目名称学习任务相关知识职业能力及评价标准课时初级食品雕刻1食品雕刻概述1,原料特性2 .工具3 .食品雕刻种类。1、原材料(包括白萝卜、红萝卜、青萝卜等)的性质、品

4、质鉴别。2、食品雕刻工具的性能及选购。3、食品雕刻发展史。4、食品雕刻种类的区别。1、能鉴别各种食品雕刻原材料品质。并能解决常见的质量问题。2、能鉴别食品雕刻工具的性能并能熟练磨刀。3、能鉴别食品雕刻种类。22基本功1、球体2、杨桃食品雕刻刀法(横握法、执笔法)的运用。1、能熟练操作食品雕刻的工具以及设备。2、能运用所学的理论知识解释操作过程3、能鉴别各种食品雕刻原材料品质。并能解决常见的质量问题。4、能鉴别食品雕刻种类。5、能严格按食品GMP要求规范操作43花卉雕L三瓣花1、食品雕刻刀1、能熟练操作食品雕刻的工具22刻技法2 .梅花3 .马蹄莲4 .黄兰花5 .山茶花6 .大丽花7 .荷花8

5、 .菊花9 .牡丹花10 .月季花IL玫瑰花法(横握法、执笔法)的运用。2、各种花卉的结构特点。3、不同花卉的雕刻步骤及技巧。4、判断花卉雕刻的标准与要求。以及设备。2、能运用所学的理论知识解释操作过程3、能鉴别各种食品雕刻原材料品质。并能解决常见的质量问题。4、能鉴别食品雕刻种类。5、能做到选料恰当、花型优美、颜色艳丽、运刀熟练。6、能严格按食品GMP要求规范操作4饰品小整雕雕刻技法1.玲珑2.锁链3.木桶4.拱桥5 .塔6 .虾1、食品雕刻刀法(横握法、执笔法、切刀法、削刀法、挖刀法、嵌刀法、旋刀法、剔刀法、挑刀法、插刀法、戳刻刀法,划刀法)十种复杂刀法的运用。2、各种饰品的结构特点。3、

6、不同饰品的雕刻步骤及技巧。4、判断饰品小整雕雕刻的标准与要求。1、能熟练操作食品雕刻的工具以及设备。2、能运用所学的理论知识解释操作过程3、能鉴别各种食品雕刻原材料品质。并能解决常见的质量问题。4、能鉴别食品雕刻种类。5、能做到选料恰当、花型优美、颜色艳丽、运刀熟练。6、能严格按食品GMP要求规范操作12合计课时40中级食品雕刻1动植物杂锦饰品雕刻技法1.椰子树2.竹子3.祥云、水浪4.瓜盅5.鲤鱼5.乌龟。1、食品雕刻各种刀法的综合运用。2、各种动植物杂锦饰品的结构特点。3、各种动植物杂锦饰品的雕刻步骤及技巧。4、组雕和瓜盅雕刻技巧。5、判断组雕和瓜盅的标准与要求。1、能熟练操作食品雕刻的工

7、具以及设备。2、能运用所学的理论知识解释操作过程3、能鉴别各种食品雕刻原材料品质。并能解决常见的质量问题。4、能鉴别食品雕刻种类。5、能做到选料恰当、造型优美、颜色搭配合理、运刀熟练。6、能严格按食品GMP要求规范操作122禽鸟类雕刻技法1.麻雀2.喜鹊3.大公鸡4.雄鹰1、食品雕刻各种刀法的综合运用。2、各种鸟类的结构特点,特别头部、爪、翅膀的结构特征。3、各种鸟类的雕刻步骤及技巧。4、判断鸟类雕刻的标准与要求。1、能熟练操作食品雕刻的工具以及设备。2、能运用所学的理论知识解释操作过程3、能鉴别各种食品雕刻原材料品质。并能解决常见的质量问题。4、能鉴别食品雕刻种类。5、能做到选料恰当、造型优

8、美、颜色搭配合理、运刀熟练。6、能严格按食品GMP要求规范操作123龙凤雕刻技法1.龙头雕2.龙爪、龙身、龙尾1、食品雕刻各种刀法的综合运用。2、龙凤的结构特点及1、能熟练操作食品雕刻的工具以及设备。2、能运用所学的理论知103.凤头4.凤身、凤尾动态规律。3、龙凤的雕刻步骤及技巧(衔接、摆放技法)。4、判断龙凤雕刻的标准与要求。识解释操作过程3、能鉴别各种食品雕刻原材料品质。并能解决常见的质量问题。4、能鉴别食品雕刻种类。5、能做到选料恰当、造型优美、颜色搭配合理、运刀熟练。6、能严格按食品GMP要求规范操作4走兽类雕刻技法1.老鼠雕刻技法2.山羊雕刻技法1、食品雕刻各种刀法的综合运用。2、

9、走兽类的结构特点,特别头部、躯干、四肢的结构特征。3、走兽类的雕刻步骤及技巧(插、嵌、推、着色技法)。4、判断走兽类雕刻的标准与要求。1、能熟练操作食品雕刻的工具以及设备。2、能运用所学的理论知识解释操作过程3、能鉴别各种食品雕刻原材料品质。并能解决常见的质量问题。4、能鉴别食品雕刻种类。5、能做到选料恰当、造型优美、颜色搭配合理、运刀熟练。6、能严格按食品GMP要求规范操作6合计课时40高级食品雕刻1走兽类雕刻技法1.骏马2.老虎3.其它走兽1、食品雕刻各种刀法的综合运用。2、走兽类的结构特点,特别头部、躯干、四肢的结构特征。3、走兽类的雕刻步骤1、能熟练操作食品雕刻的工具以及设备。2、能运

10、用所学的理论知识解释操作过程3、能鉴别各种食品雕刻原材料品质。并能解决常12及技巧(插、嵌、推、着色技法)。4、判断走兽类雕刻的标准与要求。见的质量问题。4、能鉴别食品雕刻种类。5、能做到选料恰当、造型优美、颜色搭配合理、运刀熟练。6、能严格按食品GMP要求规范操作2人物的雕刻技法1 .头部2 .手部3 .躯体、腿部4 .寿星5 .笑佛6 .关羽7 .仙女1、食品雕刻各种刀法的综合运用。2、人体的结构比例,特别头部、躯干、四肢的结构特征。3、不同人物的雕刻步骤及技巧(衣纹、皮肤处理技法)。4、判断人物雕刻的标准与要求。1、能熟练操作食品雕刻的工具以及设备。2、能运用所学的理论知识解释操作过程3

11、能鉴别各种食品雕刻原材料品质。并能解决常见的质量问题。4、能鉴别食品雕刻种类。5、能做到选料恰当、造型优美、颜色搭配合理、运刀熟练。6、能严格按食品GMP要求规范操作243琼脂雕刻技法1.鲤鱼2.其它小整雕1、琼脂的特点和熬制方法。2、琼脂雕刻各种刀法的综合运用。3、琼脂雕刻的雕刻步骤及技巧。4、判断琼脂雕刻的标准与要求。1、能熟练操作食品雕刻的工具以及设备。2、能运用所学的理论知识解释操作过程3、能鉴别各种食品雕刻原材料品质。并能解决常见的质量问题。4、能鉴别食品雕刻种类。5、能做到选料恰当、造型优美、颜色搭配合理、4运刀熟练。6、能严格按食品GMP要求规范操作合计课时40高级深造级食品雕

12、刻1仿真雕刻技法1.苹果2.梨3.西红柿4.鲍鱼5.1、仿真雕刻的特性及特殊工具的制作。2、仿真雕刻各种刀法的综合运用。3、仿真雕刻的雕刻步骤及技巧(调浆和上色方法)。4、判断仿真雕刻的标准与要求。1、能熟练操作食品雕刻的工具以及设备。2、能运用所学的理论知识解释操作过程3、能鉴别各种食品雕刻原材料品质。并能解决常见的质量问题。4、能鉴别食品雕刻种类。5、能做到选料恰当、造型优美、颜色搭配合理、运刀熟练,形象逼真。6、能严格按食品GMP要求规范操作102泡沫牛油雕的雕刻技法1.剑鱼2.海马3.天鹅4.马头5.华表6.龙7.人物1、泡沫雕刻的特性及特殊工具的制作。2、泡沫雕刻各种刀法的综合运用。

13、3、泡沫牛油雕刻的雕刻步骤及技巧(粘贴、上色方法)4、判断泡沫牛油雕刻的标准与要求。1、能熟练操作食品雕刻的工具以及设备。2、能运用所学的理论知识解释操作过程3、能鉴别各种食品雕刻原材料品质。并能解决常见的质量问题。4、能鉴别食品雕刻种O类。5、能做到选料恰当、造型优美、颜色搭配合理、运刀熟练。6、能严格按食品GMP要26求规范操作3冰雕欣赏冰雕技法欣赏1、冰雕的特性及特殊工具的特点。2、冰雕各种刀法的综合运用。3、冰雕的雕刻步骤及技巧(粘贴、抛光等方法)。4、判断冰雕的标准与要求。1、能熟练操作食品雕刻的工具以及设备。2、能运用所学的理论知识解释操作过程3、能鉴别各种食品雕刻原材料品质。并能

14、解决常见的质量问题。4、能鉴别食品雕刻种类。5、能做到选料恰当、造型优美、运刀熟练。6、能严格按食品GMP要求规范操作4合计课时40五、课程建议1、教学评价建议(1)改变传统的学生评价手段和方法,采用阶段评价,目标评价,项目评价模式。(2)关注评价的多元性,结合课堂提问、课外考察、课外作业、平时技能测试、小组讨论、小组作业、社会实践、学生作业、平时测验、实验实训表现、技能竞赛及考试情况,综合评价学生成绩。(3)应注重学生动手能力和实践中分析问题、解决问题能力的考核,对在学习和应用上有创新的学生应予特别鼓励,全面综合评价学生能力。2、教学方法建议:(1)本课程初级食品雕刻应第一学期烹饪专业学生必

15、修,中级、高级、高级深造为选修。(2)在教学过程中,应立足于加强学生实际操作能力的培养,采用项目教学,以工作任务引领提高学生学习兴趣,激发学生的成就动机。(3)本课程教学的关键是现场教学,以产品为载体,在教学过程中,关键是现场教学,要创设工作情景,通过教师示范和大量直观式、参与式的教学活动,让学生在“教”与“学”的过程中,在教学过程中,要应用挂图、多媒体、投影等教学资源辅助教学,帮助学生加深对典型食品雕刻制作的理解认识。(4)在教学过程中,要重视本专业领域新技术、新工艺、新设备发展趋势,贴近生产现场。为学生提供职业生涯发展的空间,努力培养学生参与社会实践的创新精神和职业能力。(5)教学过程中教

16、师应积极引导学生提升职业素养,提高职业道德。3、教材编写建议:(1)依据本课程标准编写教材,教材应充分体现任务引领、实践导向课程的设计思想。多设计一些常用、有特点、有吸引力的课堂教学活动,寓教于乐,充分体现在“做中学”的教学方法。(2)教材应将本专业职业活动,分解成若干典型的工作项目,按完成工作项目的需要和岗位操作规程,突出知识实用性与技能性相结合,强调理论在实践过程中的应用。(3)教材应以学生为本,内容展现应以实物图片及雕刻作品图片的对比辅助分步说明的形式,图文并茂,文字表达应简明扼要、准确、科学,符合学生的认知水平,重在提高学生的学习兴趣。(4)教材内容应体现先进性、通用性、实用性,要将本

17、专业新技术、新材料、新工艺、新设备及时地纳入教材,使教材更贴近本专业的发展和实际需要。(5)教材中实践活动设计的内容必须突出主题,具有可操作性。注重扩大学生的参与面和提高学生参加活动的兴趣。六、课程资源的开发与利用1、注重实验实训指导书和实验实训教材的开发和应用2、注重挂图、幻灯片、投影片、录像带、视听光盘等常用课程资源和现代化教学资源的开发和利用,这些资源有利于激发学生的学习兴趣,促进学生对知识的理解和掌握。同时,建议加强常用课程资源的开发,建立多媒体课程资源的数据库,努力实现跨学校多媒体资源的共享,以提高课程资源利用效率。3、积极开发和利用网络课程资源,充分利用诸如电子书籍、电子期刊、数据

18、库、数字图书馆、教育网站和电子论坛等网上信息资源,使教学从单一媒体向多种媒体转变;教学活动从信息的单向传递向双向交换转变;学生单独学习向合作学习转变。同时应积极创造条件搭建远程教学平台,扩大课程资源的交互空间。4、产学合作开发实训课程资源,充分利用本行业典型的生产企业的资源,进行产学合作,建立实习实训基地,实践“工学”交替,满足学生的实习实训,同时为学生的就业创造机会。5、建立本专业开放实训中心,使之具备现场教学、实验实训、职业技能证书考证的功能,实现教学与实训合一、教学与培训合一、教学与考证合一,满足学生综合职业能力培养的要求。七、其它说明:1、主要工具和设备:平口主刀、戳刀、拉线刀、刀锯、鸡尾锯、美工刀、调压器、电阻丝、钢刷、吸尘器、冰雕刀、冰雕锯、绝缘电磨、磨机、手喷枪、压缩机、热熔枪等。2、主要材料:红萝卜、白萝卜、青萝卜、心里美萝卜、冬瓜、西瓜、南瓜、芋头、红薯、琼脂、牛油、泡沫、冰、502胶水、丙烯颜料、白乳胶、食用色素等。

展开阅读全文
相关资源
猜你喜欢
相关搜索

当前位置:首页 > 行业资料 > 食品饮料

宁ICP备18001539号-1