北京市养老机构风险评价指标体系.docx

上传人:田海滨 文档编号:553519 上传时间:2025-07-30 格式:DOCX 页数:22 大小:55.66KB
下载 相关 举报
北京市养老机构风险评价指标体系.docx_第1页
第1页 / 共22页
北京市养老机构风险评价指标体系.docx_第2页
第2页 / 共22页
北京市养老机构风险评价指标体系.docx_第3页
第3页 / 共22页
北京市养老机构风险评价指标体系.docx_第4页
第4页 / 共22页
北京市养老机构风险评价指标体系.docx_第5页
第5页 / 共22页
点击查看更多>>
资源描述

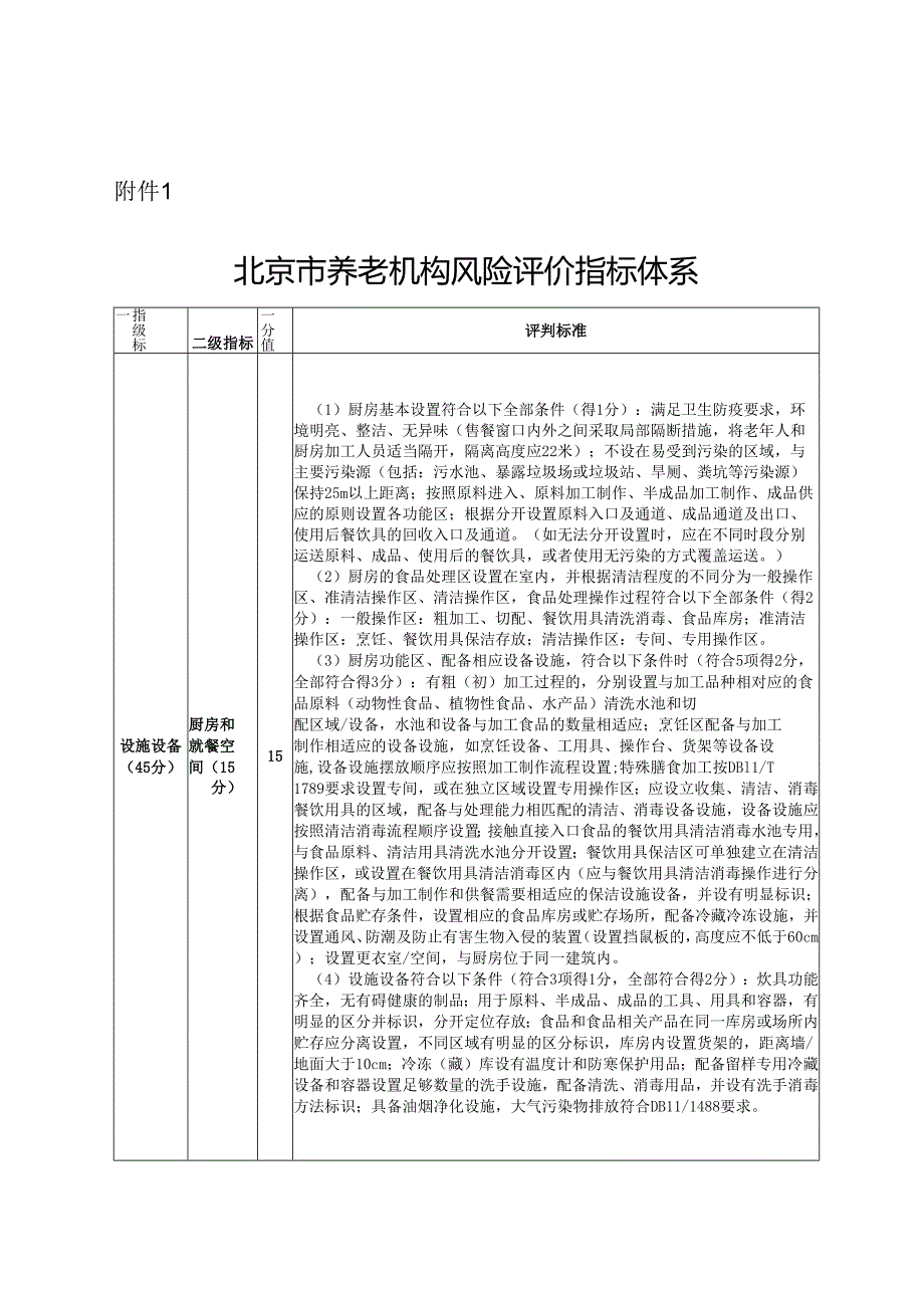
1、附件1北京市养老机构风险评价指标体系指级标一二级指标一分值评判标准(1)厨房基本设置符合以下全部条件(得1分):满足卫生防疫要求,环境明亮、整洁、无异味(售餐窗口内外之间采取局部隔断措施,将老年人和厨房加工人员适当隔开,隔离高度应22米);不设在易受到污染的区域,与主要污染源(包括:污水池、暴露垃圾场或垃圾站、旱厕、粪坑等污染源)保持25m以上距离;按照原料进入、原料加工制作、半成品加工制作、成品供应的原则设置各功能区;根据分开设置原料入口及通道、成品通道及出口、使用后餐饮具的回收入口及通道。(如无法分开设置时,应在不同时段分别运送原料、成品、使用后的餐饮具,或者使用无污染的方式覆盖运送。)(

2、2)厨房的食品处理区设置在室内,并根据清洁程度的不同分为一般操作区、准清洁操作区、清洁操作区,食品处理操作过程符合以下全部条件(得2分):一般操作区:粗加工、切配、餐饮用具清洗消毒、食品库房;准清洁操作区:烹饪、餐饮用具保洁存放;清洁操作区:专间、专用操作区。(3)厨房功能区、配备相应设备设施,符合以下条件时(符合5项得2分,全部符合得3分):有粗(初)加工过程的,分别设置与加工品种相对应的食品原料(动物性食品、植物性食品、水产品)清洗水池和切设施设备(45分)厨房和配区域/设备,水池和设备与加工食品的数量相适应;烹饪区配备与加工就餐空15制作相适应的设备设施,如烹饪设备、工用具、操作台、货架

3、等设备设间(15施,设备设施摆放顺序应按照加工制作流程设置;特殊膳食加工按DBl1/T分)1789要求设置专间,或在独立区域设置专用操作区;应设立收集、清洁、消毒餐饮用具的区域,配备与处理能力相匹配的清洁、消毒设备设施,设备设施应按照清洁消毒流程顺序设置;接触直接入口食品的餐饮用具清洁消毒水池专用,与食品原料、清洁用具清洗水池分开设置;餐饮用具保洁区可单独建立在清洁操作区,或设置在餐饮用具清洁消毒区内(应与餐饮用具清洁消毒操作进行分离),配备与加工制作和供餐需要相适应的保洁设施设备,并设有明显标识;根据食品贮存条件,设置相应的食品库房或贮存场所,配备冷藏冷冻设施,并设置通风、防潮及防止有害生物

4、入侵的装置(设置挡鼠板的,高度应不低于60cm);设置更衣室/空间,与厨房位于同一建筑内。(4)设施设备符合以下条件(符合3项得1分,全部符合得2分):炊具功能齐全,无有碍健康的制品;用于原料、半成品、成品的工具、用具和容器,有明显的区分并标识,分开定位存放;食品和食品相关产品在同一库房或场所内贮存应分离设置,不同区域有明显的区分标识,库房内设置货架的,距离墙/地面大于10cm;冷冻(藏)库设有温度计和防寒保护用品;配备留样专用冷藏设备和容器设置足够数量的洗手设施,配备清洗、消毒用品,并设有洗手消毒方法标识;具备油烟净化设施,大气污染物排放符合DB11/1488要求。一级指标二级指标一分值评判

5、标准(5)安全要求符合以下条件时得相应分数:厨房及灶台有排风排烟设备和调温装置,得0.5分;设有感烟火灾探测器、感温火灾探测器、可燃气体报警装置、自动灭火喷头、灭火器、灭火毯等消防设施设备,灶具操作、气瓶储存、燃气管线设置空间符合安全要求,得0.5分;厨房采用耐火极限不低于2.0Oh的防火隔墙与其他部位分隔,墙上的门、窗采用乙级防火门、窗且厨房和餐厅之间有隔离、隔热、隔气味的有效措施,得0.5分;燃气表间符合相应燃气安装验收规范、防爆要求,设置符合要求的消防设施设备,得0.5分。(6)环境管理符合以下条件(全部符合得1分):厨房有通风、防腐、防尘、防蝇、防鼠、防虫等设施设备;食品处理区设存放废

6、弃物或垃圾的带盖容器,并有垃圾分类标识;有排污及专门放置临时垃圾的设施,并保持其封闭,符合卫生和环保要求;设置独立隔间或区域专用于清洁、消毒用品工具,其位置不会污染食品,并有明显的区分标识;油烟净化设备应按照DB11/1488要求,定期清洗维护、保证正常运行。(7)公共就餐空间餐位数量充足,能满足老年人的用餐需求,位置便于老年人到达,与厨房备餐间或餐梯邻近,能保证送餐流线顺畅、近便,得1分。(8)就餐空间符合以下条件(全部符合得1分):就餐空间内设置服务人员备餐、分餐和老年人用餐空间;就餐空间干净整洁,保持空气流通;集中就餐空间入口附近设有等候休息区,能满足老年人餐前等候、餐后休息及助行器停放

7、的需求。(9)公共就餐空间设施设备符合以下条件时得相应分数:就餐空间配有适合老年人使用的餐桌、餐椅、公告栏、洗手池、漱口池、防蝇设备,得0.5分;桌椅牢固稳定、无尖锐棱角,且方便移动、清洁,餐椅带有扶手、靠背,得0.5分;留有供轮椅老年人使用的餐桌,得0.5分;餐厅空间布置能满足餐车进出、送餐到位服务的需要,并应为护理人员留有分餐、助餐的空间,得0.5分。医疗卫生用房(10分)10(1)养老机构内设医疗卫生用房,符合以下条件的相应分数:内设医务室:建筑面积不少于40Itf,至少设有诊室、治疗室、处置室,每室独立,其中治疗室、处置室的使用面积不少于IonI2(得1分);内设护理站:建筑面积不少于

8、3Itf至少设有治疗室、处置室(得1分);紧急通道:紧急送医通道相对独立不穿越老年人主要活动空间(得1分)。(2)设有摆药室,有药柜和摆药操作台面,得1分。(3)麻醉药品和精神药品符合中华人民共和国药品管理法麻醉药品和精神药品管理条麻醉药品、精神药品的处方管理规定等的有关规定有独立药品存放空间,加锁保管,得1分。(4)摆药室和药品柜设锁,得1分。(5)医疗卫生用房附近设有方便老年人使用的公共卫生间、休息等候的空间和设施,得1分。(6)设有开展安宁服务的分区,区域相对独立,与周边环境关系协调,无相互干扰,得1分。(7)养老机构内设的医疗卫生用房,根据服务功能,配置的设备用品满足基本诊疗、护理、药

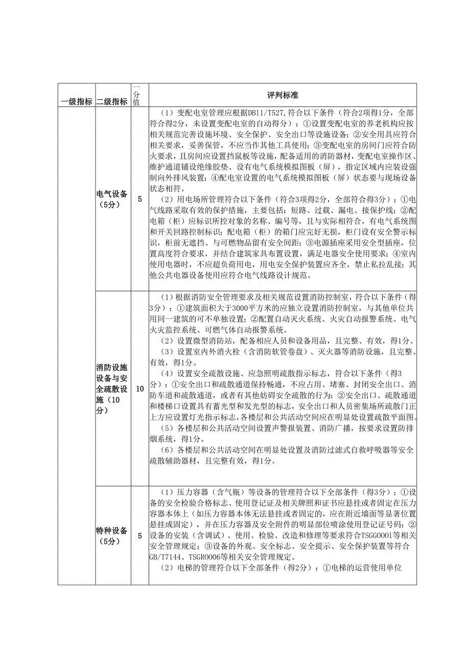
9、事和健康管理服务的要求,得1分。(8)医疗废弃物存放和处理符合相关法律法规要求,得1分。一级指标二级指标一分值评判标准电气设备(5分)5(1)变配电室管理应根据DBl1/T527,符合以下条件(符合2项得1分,全部符合得2分,未设置变配电室的自动得分):设置变配电室的养老机构应按相关规范完善设施环境、安全保护、安全出口等设施设备;安全用具应符合相关要求,妥善保管,不应当作其他工具使用;变配电室的房间门应符合防火要求,且房间应设置挡鼠板等设施,配备适用的消防器材,变配电室操作区、维护通道铺设绝缘胶垫、设有电气系统模拟图板(屏),指定区域内应装设强制向外排风装置;配电室设置的电气系统模拟图板(屏)

10、状态要与现场设备状态相符。(2)用电场所管理符合以下条件(符合3项得2分,全部符合得3分):电气线路采取有效的保护措施,主要包括:短路、过载、漏电、接保护线;配电箱(柜)应标识所控对象的名称、编号等,且与实际相符合,有电气系统图和开关回路控制标识;配电箱(柜)的箱门应完好无损,柜门设有安全警示标识,柜前无遮挡、与可燃物品留有安全间距;电源插座采用安全型插座,位置高度符合要求,并结合建筑家具布置设置,满足电器安全使用要求;室内使用电器时,不应超负荷用电,用电安全保护装置应齐全,禁止私拉乱接;其他公共电器设备使用应符合电气线路设计规范。消防设施设备与安全疏散设施(10分)10(1)根据消防安全管理

11、要求及相关规范设置消防控制室,符合以下条件(得3分):建筑面积大于3000平方米的应独立设置消防控制室,与其他单位共用同一建筑的可不单独设置;配置自动灭火系统、火灾自动报警系统、电气火灾监控系统、可燃气体自动报警系统。(2)设置微型消防站,配备相应人员和设备用品,且完整、有效,得1分。(3)设置室内外消火栓(含消防软管卷盘)、灭火器等消防设施,且完整、有效,得1分。(4)设置安全疏散设施、应急照明疏散指示标志,符合以下条件(得3分):安全出口和疏散通道保持畅通,不应占用、堵塞、封闭安全出口、消防车道和疏散通道,或者有其他妨碍安全疏散的行为;安全出口、疏散通道和楼梯口设置具有蓄光型和发光型的标志

12、安全出口和人员密集场所疏散门正上方应设置灯光指示标志,各楼层和公共活动空间应在明显处设置疏散平面图。(5)各楼层和公共活动空间设置声警报装置、消防广播,按要求设置防排烟系统,得1分。(6)各楼层和公共活动空间在明显处设置及消防过滤式自救呼吸器等安全疏散辅助器材,且完整有效,得1分。特种设备(5分)5(1)压力容器(含气瓶)等设备的管理符合以下全部条件(得3分):设备的安全检验合格标志、使用登记证及相关牌照和证书应悬挂或者固定在压力容器本体上(如压力容器本体无法悬挂或者固定的,应在附近墙面等显著位置悬挂或固定),并在压力容器及安全附件的明显部位喷涂使用登记证号码;设备的安装(含调试)、使用、检

13、验、改造和修理等要求符合TSGGOOOl等相关安全管理规定;设备的外观、安全标志、安全提示、安全保护装置等符合GB/T7144、TSGROO06等相关安全管理规定。(2)电梯的管理符合以下全部条件(得2分):电梯的运营使用单位一级指标二级指标一分值评判标准应将电梯安全使用说明、安全注意事项和警示标志置于显著位置;电梯的紧急报警装置(如:三方、五方对讲等)及相应操作运行应符合GB10060.TSG08的等规定;电梯定期进行维保,并符合相应的安全技术规范。运营管理(131分)服务管理(40分)40(1)开展标准化工作的养老机构,配备专(兼)职标准化人员,明确任务、职责、权限,提供必备的工作条件,专

14、兼职工作人员接受专业培训,具备与其工作相适应的工作能力;未开展标准化工作的养老机构,设置制度建设和管理的归口部门,配置专(兼)职工作人员,明确任务、职责、权限,提供必备的工作条件,得2分。(2)开展标准化工作的养老机构,根据养老行业发展、机构发展规划、老年人需求和自身服务、经营管理活动,形成标准化方针目标、工作规划及工作管理办法,并以文件形式发布;未开展标准化工作的机构,根据养老行业发展、机构发展规划、老年人需求和自身服务、经营管理活动,制定制度建设的工作实施方案等文件,得2分。(3)养老机构构建的标准体系结合自身服务功能定位,结构完整、层次清晰、要素全面、重点突出、各子体系相互协调,形成标准

15、体系结构图、标准明细表、标准统计表及编制说明;未开展标准化工作的养老机构,依据养老行业要求和机构特点,确定涵盖服务经营管理活动的制度清单目录,得3分。(4)标准/制度制定符合机构实际情况,体现自身服务功能定位、经营管理活动要求,且标准的起草参考GB/T1.1的规定,得2分。(5)安全、卫生、环境、老年人权益保障等领域相关的国家、行业、地方标准和强制性标准,均有效实施,得3分。(6)开展标准化工作的养老机构,依据所制定的标准,利用多种形式开展标准的宣贯培训,实施过程中应有标准实施记录、标准实施检查记录,并有效完整;未开展标准化工作的养老机构,有制度实施的具体措施(按照工作规划、计划和实施方案,利

16、用会议或其它有效形式进行广泛动员)及实施记录、实施检查记录,得3分。(7)结合服务发展变化和质量提升要求,对标准体系中标准进行动态维护,得3分。(8)建立持续改进工作机制,落实持续改进的工作方案和计划,针对标准实施过程中发现的问题及时提出改进措施,并有标准持续改进工作记录,得2分。(9)依据老年人能力评估制度开展入院评估,定期评估(每年不少于1次),若老年人发生健康状况变化及时开展即时评估,得3分。(10)有老年人能力评估制度,根据老年人评估结果与服务需求,制定或更新护理照料服务计划,主要包括:服务等级、服务项目、服务提供方式、膳食要求、风险防范、照护特点等内容,得2分。(三)机构开展的主要服

17、务项目服务范围明确,流程科学清晰,方便老年人获得服务,得2分。(12)有外包服务管理制度,有入驻机制、服务合同/协议,有记录,外包服务有单位资质审核及服务能力评估机制,得3分。(13)有服务纠纷调解制度,得2分。(14)有老年人及相关第三方出入、探视、请销假等制度,得2分。一级指标二级指标一分值评判标准(15)老年人信息档案建档率100%,得2分。(16)健康档案建档率100%,得2分。(17)服务完成合格率达到100%,得2分。安全管理(30分)30(1)建立健全全员安全生产责任制和安全生产规章制度,构建安全风险分级管控和隐患排查治理双重预防机制,健全风险防范化解机制,按照“谁主管、谁负责”

18、的原则,落实安全主体责任,提高安全生产水平,确保安全生产,得1分。(2)建立安全管理部门,依照北京市生产经营单位安全生产主体责任规定(政府令2019)285号)要求,配备安全管理人员,确定职责分工,得1分。(3)落实安全管理责任制,并逐级签订年度安全生产责任书,得1分。(4)定期(每季度不少于1次)召开安全管理会议,制定年度安全工作计划和专项管理计划,研究安全生产工作,得1分。(5)建筑安全、设备设施安全(电气、燃气、特种设备、监控设备设施、器械、环境、安全标志等)、消防安全、危险作业安全、食品安全、服务安全(照料服务安全、医疗护理服务安全、康复服务安全)、公共卫生安全、内部治安、信息安全、废

19、弃物管理等,得1分。(6)结合实际需求编制综合应急预案、专项应急预案和现场处置方案,配备相应的应急物资及专(兼)职应急队伍,且应急预案应切实可行,得1分。(7)按要求组织演练,现场处置预案、专项预案演练不少于每半年1次,有记录,得1分。(8)建立健全安全风险分级管控和隐患排查治理双重预防机制,至少每半年开展1次对危险源、危害因素及服务过程的风险进行识别和评价,分析风险产生的原因,确定风险等级,制定改进措施,得1分。(9)定期开展设施、管理、服务等方面的安全评价工作,符合GB38600、DBl1/T305、DBl1/T535、DBl1/T3002等相关规范要求,得1分。(10)服务过程及服务评价

20、中发现的安全风险,应及时报告、整改、排除、持续检查,得1分。(11)安全检查符合以下条件(得1分):每月组织一次综合检查,重大节日和重要时期、重大活动保障适时组织检查;做好定期检查,并对检查结果进行分析,提出改进措施并落实。(12)建立消防、特种设备、医疗、食品等专项安全管理档案,至少包括:安全管理基本信息、动态管理信息和行业监管信息,得1分。(13)各类安全记录真实、完整、及时、准确,得1分。(14)消防设施设备完好有效,每年进行专业检测,消防设施、器材进行维护保养不少于1次,保证正常运转且有完整记录,并由有关人员签字,得1分。(15)设置可燃气体报警装置,燃气、电器使用正确,及时检查维护,

21、得1分。(16)安全检查符合以下条件(得1分):每月至少组织一次防火检查,及时消除火灾隐患,有隐患整改闭环管理记录;每日定时开展防火巡查,夜间防火巡查不少于2次并做好记录。(17)未关闭、破坏直接关系生产安全的监控、报警、防护、救生设备、一级指标二级指标一分值评判标准设施,或者篡改、隐瞒、销毁其相关数据、信息,得1分。(18)建立健全电气安全使用、安全检查、隐患排查与治理、应急处置等安全管理制度,定期开展电气安全知识宣传,得1分。(19)电气设备的选择、安装、使用、维修等符合GB/T13869的要求,得1分。(20)机构内浴场(室)、蒸汽房、游泳池等潮湿的公共场所,有特殊的用电安全措施,得1分

22、21)变配电室运行管理符合DBl1/T527及相关要求,得1分。(22)电动自行车、电动轮椅等电池驱动工具停放及集中充电场所的设置、管理符合DB11/1624及相关要求,得1分。(注:无集中充电场所,此项不得分)(23)购置、使用和更换电梯、锅炉、压力容器(含气瓶)、压力管道等特种设备,符合安全监督管理部门的相关规定,得1分。(24)建立特种设备安全技术档案且资料齐全,并设置专人负责管理,并对其进行必要的安全教育和技能培训,得1分。(25)定期接受专业单位检验,有正式检测报告并按国家相关要求在政府监管部门登记备案。每月组织不少于1次自行检查,每年进行全面检查,发现问题及时处理,不能自行处理

23、的,及时联系厂家或相关单位,并做好记录,得1分。(26)开展公共卫生知识宣传,建立院内感染管理组织,明确责任人,配有专兼职感染控制人员,有分工职责、工作流程并组织实施,预防传染病和保障服务对象健康,为服务对象提供良好的卫生环境,得2分。(27)建立健全院内感染防控预防管理小组和传染病预防监测机制(主要包括预防传染病传播/处理、消毒和隔离等),有必要设施设备和物资储备,符合WS/T698、DBl1/T149要求,得2分。(28)有公共卫生事件的应急预案,每半年至少开展1次演练,得1分。人力资源管理(16分)16(1)与所有员工签订劳动、劳务合同,得1分。(2)建立岗位职责、岗位工作要求以及绩效考

24、核措施,并有效落实,得1分。(3)对志愿者进行规范管理,主要包括:登记,岗前培训、服务记录、服务评价等内容,得1分。(4)制定机构员工年度培训计划,并按计划有效开展岗前培训、在岗培训,有记录,得1分。(5)员工培训记录(包括:培训签到表、培训课件、照片、考核结果等)真实、完整,对不合格项目或考核不合格员工有分析和改进措施;四星级(含以上)养老机构建立员工(个人)培训记录或档案,得1分。(6)机构新入职员工接受职业道德、服务礼仪、行业规范教育、安全教育、国家及行业相关标准规范、政策等基础培训,其中,安全教育的培训时间不少于24学时,并通过安全知识和操作技能考试,有记录,得1分。(7)每年开展不少

25、于2次员工常规培训,包括职业道德、行业规范教育、国家及行业相关政策标准规范、机构内部制度/标准等;每半年开展不少于1次岗位安全、职业安全教育,考核合格率不低于80%,有记录,得1分。一级指标二级指标一分值评判标准(8)养老护理员每月接受超过1次或每年接受多于12次技能培训,有记录,内容包括培训时间、时长、地点、培训内容等,培训合格率不低于90%,得1分。(9)安全责任人、安全管理者和相关从业人员每年接受的在岗安全教育和培训时间不少于8学时;换岗、离岗6个月以上的,以及采用新技术或者使用新设备的,均不少于4学时;特种设备操作人员,按相关规定参加安全和专业技能培训,并考试合格;机构内医师、护土、养

26、老护理员和其他人员定期接受感染知识培训,并每半年至少考核1次,得1分。(10)机构内从事服务提供相关的工作人员接受专业技术培训,每半年不少于1次;取得专业技术资格证书的医师、护土等人员,定期参加相关部门组织等继续教育,得1分。(11)为员工缴纳社会保险(为达到法定退休年龄职工购买意外险),组织员工每年度参加健康体检;根据岗位工作内容提供劳动保护措施和用品,得1分。(12)建立并落实轮休制度,为劳动强度大和特殊岗位员工开展心理疏导和精神慰藉;禁止患有传染性疾病的工作人员上岗,得1分。(13)机构内照护服务管理者(护理部主任/护理主管)熟悉并有效实施机构内照护培训、照护质量管理、照护服务风险防控,

27、对以上内容应知应会,得2分。(14)安全责任人、安全管理者和相关从业人员熟练掌握本机构基础设施设备情况,对与岗位相关的安全知识应知应会,得2分。行政办公管理(10分)10(1)有组织结构图及部门划分,服务部门且职责清晰,满足机构服务运营需求,得1分。:2)建立功能性党支部,引导政治思想、凝聚党员力量,得1分。(3)有合同管理工作机制(包括:管理人员、签署流程与要求、合同审核/审批、执行合同管理等内容),并有效落实,得1分。(4)依据北京市养老服务合同(养老机构版)示范文本与入院老年人或其亲属、单位签订服务合同及合同附属的协议书、承诺书、告知书等文件,得1分。(5)外包事项签订外包合同,合同内容

28、应包含外包服务项目和质量要求,对合同履行有日常监管措施,得1分。(6)有档案管理工作机制(包括:管理人员、档案信息采集/查验、定期更新、使用管理等),并有效落实;对机构内各项管理制度/规范、文件记录,由指定部门/岗位统一管理,无缺损、遗失等现象发生,得2分。(7)建立入住老年人信息档案,主要包括:服务协议、健康检查资料、身份证、户口簿复印件、老年人照片、联系人等,项目齐全,保存年限符合相关规定,得2分。(8)信息收集与管理符合真实性、准确性、全面性、时效性原则;并遵守国家保密法和保密守则,不泄密,得1分。后勤管理(15分)15(1)设备和物资采购符合养老服务使用要求,有相应的管理制度,并建立台

29、账,账物相符,得1分。(2)有捐赠管理制度/标准,有捐赠物品登记明细表、分配登记表,按一级指标二级指标一分值评判标准捐赠方意愿和相关规定使用受赠物品,接受上级主管部门对捐赠资金管理使用情况进行的监督检查,得1分。(3)有库房管理制度/标准,建立库房物资出/入库记录,账物相符,得1分。(4)设施设备、车辆运行正常,有设施设备档案、车辆管理档案,定期检查维护、检定校准,有维护记录及检查维修记录,得1分。(5)制定环境管理方案并严格执行,包括垃圾、污水、油烟、绿化等管理,与第三方签订垃圾运送协议;做好废弃物管理工作,有记录,得1分。(6)以合法合规方式筹集资金,得1分。(7)建立支付管理制度、支付实

30、行审批流程并予以执行,得1分。(8)对入院老年人押金有规范管理,得2分。(9)建立健全内部财务管理制度/标准,及时、准确地进行会计核算,规范票据管理,编制财务预决算和财务会计报告,财务档案完整,得1分。(10)建立健全资产管理制度,对资产进行分类管理,得1分。(U)有年度财务审计与审计报告,得1分。(注:事业单位由上级主管部门审计的,出具审计结果。)(12)政府补贴经费、政府购买服务经费、医保基金单独核算、专款专用、账目清晰,得2分。(13)有价格管理制度/规范,执行确定的收费项目和标准,向老年人收取的服务费价格产生变动应提前告知老年人,未发生强制收费现象,得1分。评价与改进(20分)20(I

31、)建立及时受理老年人投诉问题的工作机制和受理流程,得1分。(2)在机构内部醒目位置设置意见箱,每周至少开启1次,当班院长及时接待投诉,对所提意见有反馈、有记录;四星级(含以上)养老机构应设立院长接待日,得1分。(3)日常采用微信/个别访谈/电话访谈等方式,听取老年人及相关第三方对服务管理的反馈,有记录,得1分。(4)有老年人参与机构管理的管理委员会,每半年至少召开1次会议,有记录,得1分。(5)根据MZ/T133相关要求每半年至少开展1次满意度测评,参与满意度测评的服务对象(含老年人及相关第三方)数量满足以下要求(得2分):当入住老年人数量在200位(含)以内时,应对每一位老年人进行调查;当入

32、住老年人数量大于200位时,可进行抽样调查,抽样样本数量不低于200+5%N,N为入住老年人数量。如果机构未按要求开展满意度测评,评审现场需随机抽取在院老年人数的20%的样本数量开展满意度测评。(6)建立全部服务项目和主要安全风险的控制指标,得1分。(7)建立各岗位考核细则,内容全面,具有可操作性,得1分。(8)建立服务质量检查计划,检查考核工作机制,按计划和工作机制予以落实,并与岗位绩效考核挂钩,得1分。(9)养老机构按内部组织架构,由各部门每月至少组织1次服务质量检查,每季度至少组织1次全院服务质量检查工作,并按岗位进行考核,一级指标二级指标一分值评判标准得1分。(10)对老年人的投诉、意

33、见/建议处理由专人/岗负责,对信息进行核实/处理,并及时反馈,得2分。(11)对满意度调查进行分析总结,并形成测评报告,报告内容包括测评范围、测评过程、测评结论及改进方案等,并向老年人公布,得1分。(12)对每月岗位考核进行分析汇总,每半年至少一次服务质量讲评会,对考核和服务质量检查所发现的问题与不合格项目有原因分析和整改措施,得1分。(13)对机构内发生的老年人意外风险事件和其他不良事件有原因分析和改进措施,得2分。(14)对外部第三方机构组织开展的检查、评价工作所提出的问题/整改要求,及时进行分析,落实整改措施,按要求向第三方及时反馈,得2分。(15)建立评价与改进长效工作机制,建立信息收

34、集、分析、整改落实、持续跟踪的闭环流程,得2分。服务(424分)出入院服务(40分)40(1)出入院服务包括入院评估、出入院告知和手续办理,得3分。(2)入院评估原则上应在老年人入院当天或之前完成;服务人员态度和蔼,使用老年人或第三方可以理解的语言进行沟通,开展评估服务,得1分。(3)入院评估由至少两名评估人员同时开展评估工作,且有一人具有医学或护理学背景,其他评估员应获得社会工作者资格证书或为养老护理员(取得二级养老护理员及以上职业资格证书),经过评估培训,掌握评估知识和技能,得5分。(4)入院评估内容全面(至少包括老年人日常生活活动能力、精神状态、感知觉与沟通、社会参与),使用专业量表,结

35、果准确,得2分。(5)向老年人或相关第三方出具评估和服务等级结果,由评估人员、老年人或相关第三方签字确认。老年人或相关第三方对评估结果有异议,组织复核,得2分。(6)根据评估结果和老年人服务需求,制定个人照顾计划:包括服务等级;服务项目;膳食要求;风险防范;照护特点等,得3分。(7)在入院前向老年人或相关第三方书面告知本机构入院须知或入院前准备事项,得2分。(8)在入院前或入院当天与入院老年人或相关第三方签订服务合同,合同内容包括但不限于:权利义务、服务内容、服务标准、收费标准、合同的变更和解除、合同及附件内容及签字(盖章)完整,得4分。(9)老年人出入院时有专人引导办理相关手续。养老机构为新

36、入院老年人提供不少于1周的环境适应与心理支持,得1分。(10)老年人入院一周内向老年人提供日常出行、服务项目等内容告知,有记录,得1分。(11)制定完整的出入院服务流程,服务人员熟悉服务流程,得1分。(12)建立老年人入住档案,包括入住申请表、养老服务合同、体检报告、入院评估结果、老年人身份证复印件、户籍卡复印件、紧急联系人/担保人的身份证复印件及联系方式,得3分。(13)建立老年人健康档案及管理制度,健康档案包括档案首页、入住一级指标二级指标一分值评判标准健康记录、健康评估记录、日常健康记录、知情同意书、辅助检查报告、健康体检记录、退住记录等,得4分。(14)定期提供费用清单和相关费用结算账

37、目,得2分。(15)老年人变更护理等级、服务内容等,需签署老年人变更事项确认表,有记录,得1分。(16)老年人出院时有出院小结,至少包含住院时段、护理级别变更情况、期间住院治疗的次数、本次出院的原由、离院时老年人的状态等,得2分。(17)老年人出院时向老年人或第三方告知出院办理流程,与其办理财务交接(退还押金、结清费用、物品交接清点无误),签字确认,必要时协助安置老年人,得2分。(18)老年人出院后5个工作日内完成档案整理归档,老年人档案归档应规范,装订整齐,得1分。个人生活照料服务(60分)60(1)个人生活照料服务按照MZ/T1712021养老机构生活照料服务规范;DBU/T1217-20

38、21养老机构老年人生活照料操作规范开展,得4分。(2)养老护理员仪表端庄、服装整洁、不佩戴饰物、语言文明、态度温和,经常修剪指甲,保持洁净,接触老年人身体时动作轻柔,得2分。(3)养老护理员参加养老照护相关理论与操作技能培训,经培训合格后上岗,得4分。(4)清洁照料服务包括:洗脸、洗手、漱口、刷牙、摘戴及清洁义齿、擦拭口腔、梳头、剃须、洗脚、洗头、冲洗会阴、淋浴、床上擦浴、修剪指甲、更换上衣、更换裤子,得2分。(5)清洁照料服务要求:每周洗头不少于1次,动作轻柔;洗头时间不宜过久,洗头过程中,注意观察并询问老年人有无不适,及时调整操作方法,当老年人出现面色、呼吸改变等不适反应时,立即停止操作;

39、注意调节水温,避免水流入老年人眼、耳和鼻内,不打湿被褥和衣物,得2分。(6)饮食照料服务包括:协助进食、喂饭、喂水、鼻饲,得2分。(7)饮食照料服务要求:操作前了解老年人日常进餐情况、吞咽功能,根据老年人身体情况选择进食体位;每天喂饭不少于3次(特殊情况除外);动作应轻缓,避免呛咳、噎食;对不能自理的老年人每日分次定时喂水;对需要鼻饲的老年人,根据需要记录鼻饲时间、鼻饲液量及其他情况,观察有无腹胀、腹泻等不适,发现异常情况及时报告,得2分。(8)起居照料服务包括:协助穿脱衣物、睡眠照顾、更换床上用品,得2分。(9)起居照料服务要求:动作轻柔、防止拉伤肢体、翻身时注意安全,得2分。(10)排泄照

40、料服务包括:协助如厕、协助使用便盆、协助使用尿壶、人工取便、协助使用开塞露、更换一次性护理垫、更换一次性成人纸尿裤,得2分。(11)排泄照料服务要求:动作轻柔、关注老年人感受、注意保护老年人隐私,得2分。(12)睡眠照料服务包括:掌握老年人睡眠情况和为老年人布置良好睡一级指标二级指标一分值评判标准眠环境、照料睡眠障碍老年人、协助老年人改善睡眠习惯、提供所需夜间服务,得2分。(13)睡眠照料服务要求:细心观察,加强巡视,得2分。(14)体位转换及位置转移服务包括:床上体位转换、床椅移位、床与平车之间移位,得2分。(15)体位转换及位置转移服务要求:动作轻稳,避免坠床、摔伤,体位转换后保持功能位稳

41、定且舒适,得2分。(16)协助出行照料服务包括:协助老年人使用轮椅、平车、手杖、步行器等,老年人行走、上下楼梯等位置移动,得2分。(17)协助出行照料服务要求:动作规范、轻稳,得2分。(18)压疮预防服务包括:预防压疮措施,并根据压疮风险评估等级,为老年人选用适合的措施,卧床老人按情况,至少每2小时翻身拍背1次,得2分。(19)压疮预防服务要求:老年人皮肤无压痕、无破损、无发红;建立翻身记录表,交接班时检查批复状况且有记录,得2分。(20)巡视巡查服务包括:日常巡查按失能等级巡视;24小时护理值班有交接班记录,得2分。(21)巡视巡查服务要求:每日房间巡查,观察老年人的身心状况,特殊情况及时报

42、告并协助处理,有记录;重度失能老年人的巡视频次不低于2小时1次,中度失能老年人24小时内不低于6次,轻度失能老年人24小时内不低于5次,能力完好老年人24小时内不低于2次(夜间至少巡视1次);24小时护理值班,交接班有序、记录完整,重点事项(老年人出现的异常情况,环境适应性情况等)记录清晰明确,得2分。(22)老年人有相对固定的养老护理员提供生活照料服务,养老护理员对老年人做到“五关心”(饮食、卫生、安全、睡眠、排泄)和“八知道”(姓名、性别、年龄、疾病状况、服务级别、个人生活照料重点、个人爱好、精神心理情况等),得2分。(23)操作服务过程中服务安全按照GB38600、DBl1/T1217执

43、行,得2分。(24)对老年人进行评估,制定照护计划,根据操作规范实施生活照料操作,得2分。(25)在开展个人生活照料服务过程中,服务环境适宜,配备必要的设施设备(包括:护理床、轮椅等)及用品,定期或使用前进行安全检查,得2分。(26)机构各区域按铃呼叫时,养老护理员应答及时,得2分。(27)在老年人房间显著位置设置服务卡,服务卡内容包括姓名、服务等级、膳食种类、风险防范、特殊照护注意事项等,与护理计划、医嘱等,得2分。(28)老年人使用的一次性卫生用品符合规定,使用前确认包装完整并在有效期内;公共用品、用具每次使用后,根据性质选择合适的物理或化学消毒方法,先清洁再消毒,必要时进行灭菌处理;老年

44、人自备用物,做到专人专用,用后清洁,定期消毒,得2分。环境卫生服务30(1)选址远离自然灾害危险不受威胁,周边无污染源,高速公路、铁路、城市轨道交通、城市高架及机场等噪声源及易燃、易爆等危险品生产、一级指标二级指标一分值评判标准(30分)储运的区域,得1分。(2)确保防火间距、消防车道、消防登高操作场地完备,符合建筑设计防火规范(GB50016)的要求,得1分。(3)服务人员为经过培训的保洁人员或养老护理员,或者委托第三方提供服务。公共区域卫生由保洁人员完成,老年人居室卫生由保洁人员或养老护理员完成,得2分。(4)服务人员熟悉机构内清洁卫生服务流程,掌握清洁、消毒操作方法。定期组织环境卫生培训

45、建立个人培训记录,得2分。(5)服务人员做好访视人员及老年人的卫生宣教工作,谢绝患有传染性疾病的访视人员探视,适当限制一次访视人数,做好访视人员带入食品的管理;对入住老年人进行宣传,如手卫生、环境卫生等,做好记录,得2分。(6)服务人员定期为老年人居室内电器、家具、玻璃、床上用品及窗帘、门帘等物品进行清洁,定期清理冰箱内过期食物并除霜,得2分。(7)服务人员注意个人卫生,做到勤洗澡、勤换衣服,服务过程中自觉使用个人防护用品,如手套、口罩、隔离衣等,得2分。(8)制定环境卫生服务计划或安排,明确每日、每周、每月或季度、年度的服务内容,并按计划有效执行,得2分。(9)环境和物体表面清洁擦拭应操作

46、规范、有效,清洁无盲区(点);清洁居室或诊疗区域时,按由上而下、由洁到污的顺序进行,得2分。(10)配备专用清洁设施设备及用具,对不同区域设施设备及用具用不同标识进行区分,并做到先清洁、再消毒,采取湿式清洁的方法,以清水清洁为主,清洁剂为辅,清洁卫生频度每日1次,必要时提高清洁频度,保持环境整洁、卫生、无异味,得2分。(11)清洁设施设备及用具使用后,保洁人员或养老护理员进行消毒,做到先清洁、再消毒,并悬挂晾晒,做好记录,得2分。(12)环境卫生清洁做到无积存垃圾、无卫生死角、无纸屑、无灰尘、物品摆放整齐,清洁产生的生活垃圾宜进行分类处理,得2分。(13)配备专用清洁设施设备及用具,分类、分区

47、域使用,抹布、拖把有标识,定点挂置,清洁用具放置点清洁无异味,得2分。(14)提供环境卫生服务过程中,在显著位置设置安全提示标识,得2分。(15)废弃物管理包括:生活垃圾使用黑色包装袋收集;医疗废物使用标准的黄色包装袋收集;锐器使用标准的锐器盒收集,严禁混放;所用包装袋、锐器盒的质量符合国家有关规定;医疗废物交给有资质的机构进行无害化处理,得2分。(16)清洁剂、消毒剂的使用按照产品使用说明书进行,消毒溶液的配制现配现用,日常环境清洁不宜使用含氯消毒剂。有消毒记录,得2分。膳食服务(40分)40(1)膳食服务根据营养学、卫生学要求,向老年人提供营养均衡的饮食的过程;包括食谱制定、采购、贮存、加工及烹饪、供餐、留样、清洗消毒、营养宣教与评估等服务内容,得2分。(2)膳食服务从业人员应由持有效健康证明并经过培训合格的人员承担;服务人员包括厨师、营养师、食品安全员等,得2分。(3)膳食服务人员应注意个人卫生,做到勤洗手、勤剪指甲、勤洗澡理一级指标二级指标一分值评判标准发、勤洗衣服,身着洁净工作服,佩戴口罩和工作帽,得2分。(

展开阅读全文
相关资源
猜你喜欢
相关搜索

当前位置:首页 > 管理/人力资源 > 绩效管理

宁ICP备18001539号-1